芯城品牌采购网 > 品牌资讯 > 技术方案 > 交流耦合 TIA 拒绝明亮的环境光源
芯城品牌采购网
23686
由于其简单性和低成本,绿色 LED 照明的心跳传感器现在几乎无处不在,在大多数消费者健康产品以及许多手机和手表中都能找到。但是,尽管它们具有所有优势,但我观察到它们经常受到环境因素的影响,这些因素会降低它们的准确性,在某些情况下,它们甚至根本无法进行测量。
这些因素包括对手指放置的敏感性、LED 光源与传感器之间距离的变化以及环境光侵入。这促使我考虑制造一个交流耦合跨阻放大器 (TIA),它对明亮的环境光(例如阳光或靠近光电二极管传感器的 100W 白炽灯泡)的影响要小得多。
仿真表明该想法运作良好,光电二极管中的直流电流(建模为带有直流偏置偏置的交流电流源以模拟环境光响应)被交流耦合到 TIA 输入所拒绝。

图 1具有低噪声 2.5V 参考电平的交流耦合 TIA。
为了验证模拟,我使用我手头已有的组件制作了一个初步电路——最引人注目的是一个 Yi T1-3/4 或 5 毫米“子弹”光电二极管和一个通用的绿色 LED。两种器件均采用表面贴装封装,适用于近距离。如果需要更远距离的脉冲感应,则可能需要在 SMD 封装中使用包含透镜的部件来减小视野。
用您独特的设计让工程界惊叹: 设计理念提交指南
由此产生的电路显示出良好的脉冲灵敏度,我的手腕距离光电二极管/LED 设置最远可达 6 英寸,即使 100W 白炽灯泡尽可能靠近光电二极管放置(不阻挡我手腕之间的光路)光电二极管和 LED)。同样,新电路对身体运动(我的手腕)的敏感性很小。
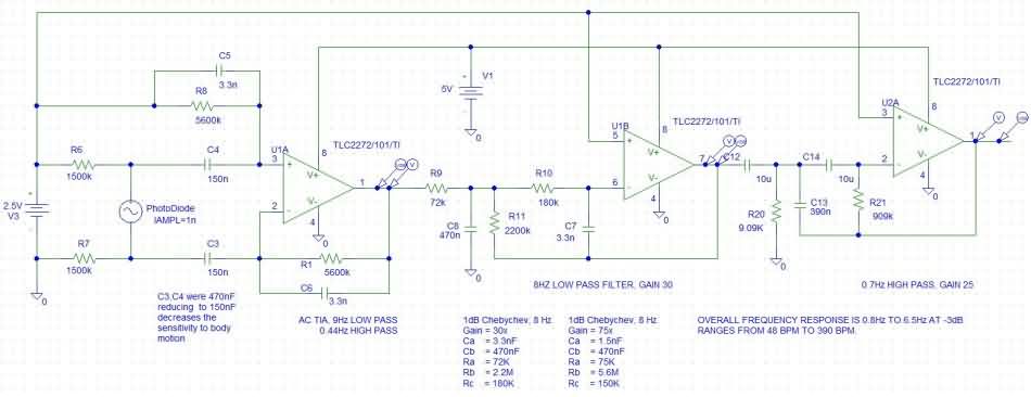
这是模拟的完整电路,包括高通和低通滤波器,针对上述结果进行构建和测试:

图 2完整的 TIA 电路包括一个带通滤波器,有助于降低其对身体运动和快速环境光变化的敏感性。如图所示,电路的响应从 48bpm 到 390bpm 为 -3dB。

图 3在 0.5Hz 或 120bpm 激励下对 1nA 光电二极管交流电流的滤波器输出响应。
此处实施的 TIA 对组件变化相当不敏感。我使用了 5% 容差的电阻和 10% 容差的电容器。平衡的 AC 输入和低通滤波器可出色地抑制 AC 线路引起的噪声。
结果,当我将皮肤靠近并最终接触塑料光电二极管封装时,我在输出信号中看不到“嗡嗡声”。对附近 100 W 灯泡产生的背景光没有 120Hz 响应。在环境光抑制测试期间,电路也没有表现出对灯泡与光电二极管的紧密接近的任何 60Hz 响应。
结论
通过在光电检测器电路中使用交流耦合跨阻放大器,可以减少或消除与基于绿色 LED 的脉冲传感器相关的许多常见问题。对于大多数应用,与 TIA 组件相关的任何可能的额外成本都远远超过抗噪性、位置容差和感应范围方面的收益。

图 4 LED、光电二极管和皮肤表面的相对位置。
免责声明:
文章内容转自互联网,不代表本站赞同其观点;
如涉及内容、图片、版权等问题,请联系2644303206@qq.com我们将在第一时间删除内容!